
気候変動による影響の連鎖の可視化に成功
ー地球温暖化問題の全体像を人々が理解することに貢献ー
| 平成31年2月28日(木) 国立研究開発法人国立環境研究所 地球環境研究センター 気候変動リスク評価研究室 主任研究員 横畠徳太 同 室長 江守正多 社会環境システム研究センター 広域影響・対策モデル研究室 室長 高橋潔 国立大学法人東京大学 生産技術研究所 特任准教授 木口雅司 教授 沖大幹 国立大学法人東京工業大学 環境・社会理工学院 教授 鼎信次郎 国立研究開発法人農業・食品産業技術総合研究機構 農業環境変動研究センター ユニット長 西森基貴 国立大学法人筑波大学 体育系 教授 本田靖 国立研究開発法人海洋研究開発機構 気候モデル高度化研究プロジェクトチーム 特任研究員 山本彬友 国立大学法人弘前大学 大学院理工学研究科 特任助教 眞崎良光 |
研究の背景
現在も起こりつつある地球温暖化は、人間社会や自然環境に様々な影響を及ぼします。この一方で、急速な技術発展、都市化やグローバル化によって、現代の社会経済活動は様々な形で密接につながっています。また、自然環境も大気・土壌・河川・海洋とそこに存在する生物の間で、物質やエネルギーのやり取りを通して、お互いに様々な作用を及ぼしあっています。このように人間社会や自然環境は複雑な相互依存関係で成り立っているために、気候変動によってある場所で生じた影響が、別の場所で違う影響を引き起こす、という「影響の連鎖」が生じます。
これまでの研究では、気候変動が人間社会や自然環境に及ぼす影響を分野ごとに評価し、異なる分野の間の「影響の連鎖」に関しては十分に調べられてきませんでした。複数の分野のつながりを調べるための分野横断的な研究が非常に難しい、ということも理由にあげられます。気候変動によって生じる問題の最新の研究知見をもっとも幅広くまとめた報告書は、気候変動に関する政府間パネル(Intergovernmental Panel for Climate Change, IPCC)によって出版された第5次評価報告書(5th Assessment Report, AR5)ですが、IPCC AR5 においても、気候変動が及ぼす影響は分野別あるいは地域別にまとめられており、様々な分野を横断して生じる気候変動影響の連鎖に関しては、体系的にまとめられていませんでした。また、いくつかの国や地域において起こり得る、気候変動による影響の連鎖をまとめた報告書はありましたが、地球全体で起こり得る影響連鎖の全体像をまとめた研究は、これまでなされていませんでした。気候変動によって生じる問題の複雑な連鎖を表現するためには、視覚的に分かりやすい形で表現を行うことが重要ですが、そのような試みは気候変動分野では全くなされていませんでした。
研究の目的と手法
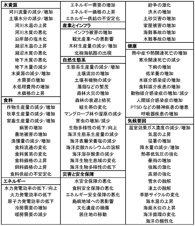
この研究では、気候変動によって起こり得る様々な影響と、影響の間の連鎖関係を、既存の文献を利用して網羅的に調査し、これを分かりやすい形で可視化することを目標としました。この研究では、特定の地域で起こる現象ではなく、世界全体で起こり得る影響の全てを対象とすることを目指しました。将来に起こり得ることをできるだけ幅広く把握するために、悪い影響だけでなく、良い影響(便益)も調査の対象とします。国際社会は、パリ協定などを通して様々な気候変動対策を行おうとしていますが、今回の研究では、対策がなかった場合に起こり得ることを網羅的に調査することにしました。気候変動を緩和するための排出削減や、気候変動に社会が適応する対策をとった場合に起こり得ることを考慮することは、今後の重要な課題だと考えています。気候変動によって生じる影響を評価する研究では、今後100年程度に起こり得ることを予測するものが多いため、21世紀中に起こり得ること評価した研究を文献調査の対象としました。また、気候変動によって影響が生じる分野を全てカバーできるように、水資源・食料・エネルギー・産業とインフラ・自然生態系・災害と安全保障・ 健康の7つの分野を選び、それぞれの分野の専門家であるプロジェクトメンバーが、主にIPCC AR5 を利用して、文献調査を行いました。文献調査の結果、全体として気候変動による影響を87項目に、これらの影響を引き起こす気候変動要因を17項目にまとめました(表1)。さらに、これらの項目の間の因果関係を調査し、256の因果関係を「影響の連鎖」としてまとめました。
図1:食料分野における気候変動影響の連鎖
文献調査によって得られた影響の連鎖を、より分かりやすい形で可視化するために、様々な工夫を行いました。得られた因果関係の全てを同時に表現すると非常に複雑な図になってしまうため、まずは前述の7分野ごとに、それぞれの分野に関連する因果関係だけを抜き出して表現しました。このうち「食料」の分野に関わる因果関係を示したのが図1です。論文ではすべての分野の因果関係図も示していますが、ここでは食料分野を例にとり、説明します。図1では、気候変動によって生じる影響と、影響を生じさせる気候変動要因の項目をアイコンで、因果関係を矢印で表現しています。この研究では、複雑なネットワークをより分かりやすく表現するために、デザインの専門家である国立環境研究所地球環境研究センター交流推進係のメンバーと協力して図を作成しました。図1では、因果関係の数に応じてアイコンの大きさを変えています。因果関係が8以上の項目を大サイズで、4から7を中サイズで、3以下を小サイズで表しています。これにより、より多くの項目とつながる気候変動影響の項目がより識別しやすくなってます。
表1:地球温暖化によって生じる影響とその駆動要因。例えば「河川流量の減少/増加」は、「河川流量の減少」「河川流量の増加」の二つの項目があること意味する。
研究の結果と意義
食料分野における気候変動影響の連鎖を表す図1では、7つの分野の影響項目を、異なる色のアイコンで示しています。図1に示されるとおり、様々な分野の影響が、非常に複雑に関連しあっていることが分かります。この研究では、気候変動影響の間の因果関係を詳しく追跡することによって、気候変動の連鎖の、全体的な構造を明らかにしました。図2では、食料分野の影響項目である「作物生産量の減少」とつながっている項目を例にとって、連鎖の全体像を表しています。まず、気温の上昇や降水量の減少などは、直接、作物生産量の減少を引き起こします(図2a)。この他に、水資源の減少や洪水の増加、害虫や病害の増加など、自然環境に関わる影響も作物生産量の減少をもたらすことになります(図2b)。気候変動によって自然環境に生じた影響は、次に、社会や経済に関わる問題に波及します(図2c)。例えば作物生産量の減少は、食料の価格・貿易・流通・供給などに影響を与え、さらにはインフラへの被害も、これらの問題と関連します。このようにして気候変動が自然環境と社会経済に与えた影響は、最終的には人間生活における問題を引き起こします(図2d)。食料の供給や価格の変化によって、人々が食料を入手できなくなる可能性があります(食料安全保障の悪化)。さらに、このような食料安全保障問題によって、人々は居住地の移動を余儀なくされたり、新たな紛争が引き起こされたり、低栄養など人々の健康に影響があることが報告されています。作物収量の減少は、農家の収入の減少を招くことなどを通して、精神疾患などの影響をもたらすという研究もあります。
このような分析によって、気候変動は自然環境に影響を与え、それによって社会や経済に問題が生じ、最終的には人間の生活に影響が及ぶ、というような大きな構造があることが分かりました。このため、図1で示したネットワークの配置を変えて、上流に気候要因、中流に自然環境と社会経済に及ぼされる影響、下流に人間生活への影響に関する項目を配置し、影響連鎖をフローチャートの形で表現したのが図3です。このようなフローチャート図によって、気候変動によって生じる問題の連鎖の大きな流れを把握することができます。
この研究の科学的な意義としては、文献調査に基づき最新の知見を利用することにより、気候変動によって生じる影響の連鎖を、網羅的に明らかにしたことがあげられます。近年のいくつかの研究によって、気候変動がもたらす問題は、異なる分野の間のつながりを考慮することにより、より甚大なものになることが指摘されています。気候変動連鎖を定量的に評価するためには、本研究で示したように、気候変動によって生じる影響の連鎖をできるだけ幅広く、理解可能な形で示すことが役立ちます。
また本研究のもう一つの意義は、気候変動のリスクを一般の人々とコミュニケーションを図るためのツールとして活用することの可能性です。気候変動に伴う様々なリスクに対処するためには、多くの人々が気候変動によって生じる問題に関する情報を、より幅広く把握することが重要です。気候変動リスクの認識を深めることによって、人々はより深く地球温暖化問題に関わろという意思を持つようになる、という研究報告もあります。この研究では、影響の連鎖を分かりやすく可視化することにより、人々が気候変動によって生じる問題の全体像を理解することに貢献したいと考えました。本研究で開発した手法が実際に有用であるかどうかを確認するため、科学コミュニケーションの専門家である国立環境研究所の社会対話・協働推進オフィスのメンバー(http://www.nies.go.jp/taiwa/)と、研究成果について意見交換を行いました。図2のように、気候変動影響を階層的に表現することで、影響連鎖の全体像を理解しやすくなったという意見の一方で、気候変動に対して様々なステークホルダーが何らかの行動をするためには、自分に関連する問題についてのより詳しい情報、例えば影響の大きさや、影響が起こる可能性などに関する情報が必要となるだろう、との指摘もありました。この研究では、限られたメンバーで文献調査を行なっているために、将来起こり得る気候変動の影響を、完全に網羅的に捉えられているわけではありません。今後は、より網羅的なリストを作成することが重要な課題です。また、今後の研究の進展によって、新たな気候変動影響やその連鎖についての指摘があるかもしれません。この研究手法を発展させ、新たな情報を取り入れることにより、人々が気候変動によって生じる問題を把握し、この問題の対処する方策を立案することに、貢献できると考えています。
図2:「作物生産量の減少」にかかわる因果関係を抽出した図。a) 気候要因に関わる項目、b) それに加えて自然環境に関わる項目、c) それに加えて社会経済に関わる項目、d) それに加えて人間生活に関わる項目。
図3:食料分野に関わる気候変動影響連鎖。影響項目を気候要因・自然環境・社会経済・人間生活に分けて表示。連鎖の内容は図1と同じ。
研究助成など
2012年から2016年までに行われた環境省環境研究総合推進費戦略研究プロジェクトS-10(地球規模の気候変動リスク管理戦略の構築に関する総合的研究)において、この研究を進めました。2017年以降は、文部科学省統合的気候モデル高度化研究プログラム、環境省及び独立行政法人環境再生保全機構の環境研究総合推進費 戦略研究プロジェクトS-14(気候変動の緩和策と適応策の統合的戦略研究)において、研究を進めました。
問い合わせ先
国立研究開発法人国立環境研究所 地球環境研究センター
気候変動リスク評価研究室 主任研究員 横畠徳太
電話:029-850-2783
E-mail: yokohata(末尾に@nies.go.jpをつけてください)
発表論文
Yokohata, T., K. Tanaka, K. Nishina, K. Takahashi, S. Emori, M. Kiguchi, Y. Iseri, Y. Honda, M. Okada, Y. Masaki, A. Yamamoto, M. Shigemitsu, M. Yoshimori, T. Sueyoshi, K. Iwase, N. Hanasaki, A. Ito, G. Sakurai, T. Iizumi, M. Nishimori, W. H. Lim, C. Miyazaki, A. Okamoto, S. Kanae, T. Oki, Visualizing the interconnections among climate risks, Earth's Future, 7,
https://doi.org/10.1029/2018EF000945【外部サイトへ接続します】


